51吃瓜黑料51吃瓜黑料

"51吃瓜今日黑料" 产业评析

您现在的位置:首页  /  产业评析

"黑料网吃瓜" 中国生鲜消费趋势报告

2017-01-01

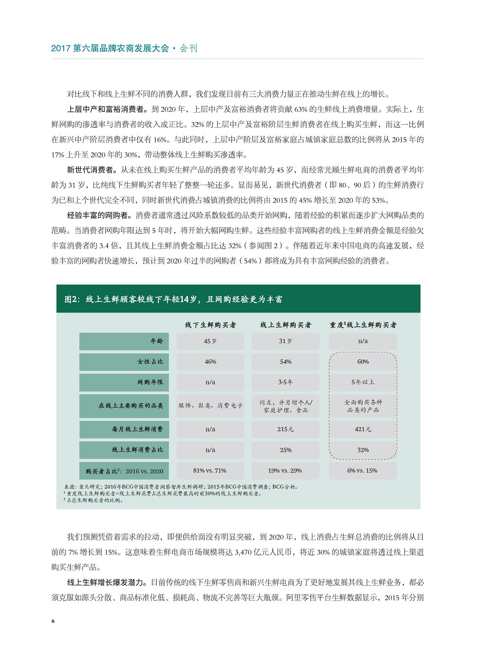
2017会刊1(1)-7.jpg

1612238752462575.jpg

1612238755115540.jpg

1612238757240280.jpg

1612238759266364.jpg

1612238761929764.jpg

1612238763687216.jpg

1612238765528914.jpg

1612238768227632.jpg

1612238774357634.jpg


返回